projektauktion201901Personelle Netzwerke im päpstlichen Umfeld des 9. Jahrhunderts
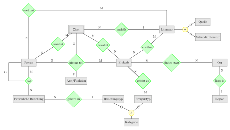
Design einer SQL-Datenbank Im Department Geschichte wird seit Anfang 2019 eine Datenbank erarbeitet, in welcher sämtliche Personen erfasst werden, die im 9. Jahrhundert im Dienst der Päpste standen. Es werden alle zu diesen Personen greifbaren Informationen gesammelt und jeweils mit Quellenzitaten versehen. Am Ende der Projektlaufzeit wird die Datenbank via Open Access online zugänglich und […]Design einer SQL-Datenbank Im Department Geschichte wird seit Anfang 2019 eine Datenbank erarbeitet, in welcher sämtliche Personen erfasst werden, die im 9. Jahrhundert im Dienst der Päpste standen. Es werden alle zu diesen Personen greifbaren Informationen gesammelt und jeweils mit Quellenzitaten versehen. Am Ende der Projektlaufzeit wird die Datenbank via Open Access online zugänglich und […]